授業Course
防衛大学校 2021年度後期 航空宇宙法2021 Air and Space Law

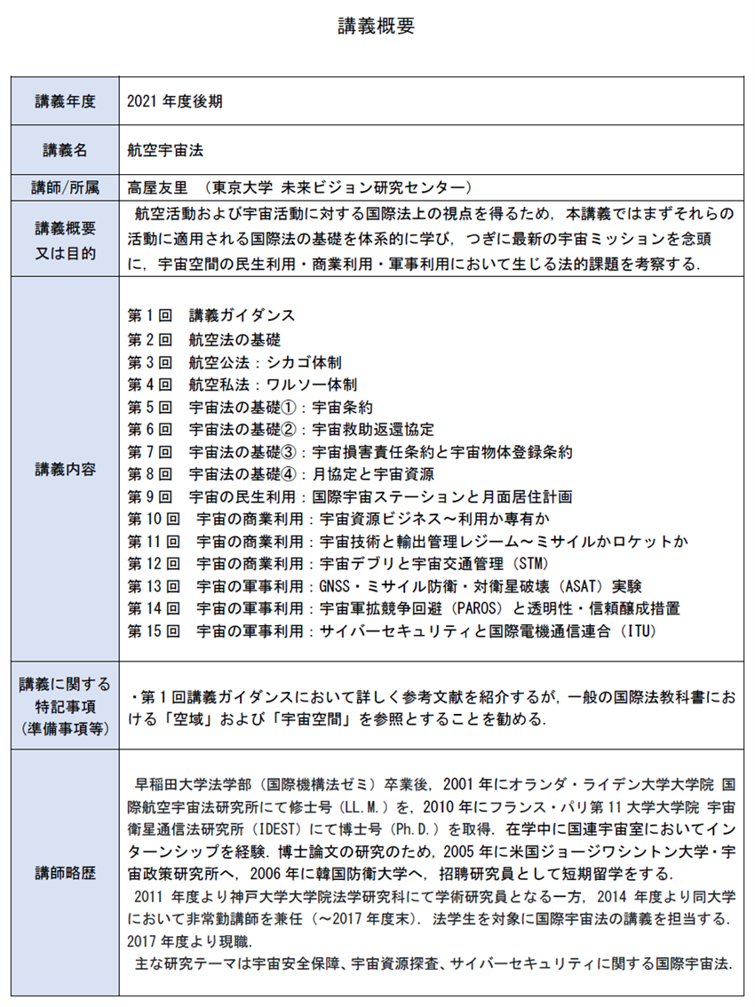
【PDFのダウンロードはこちら】
質問と回答
[1-2][3-4][5-6]
[7-8][9-10][11-12]
[13-14]
[15]
質問と回答
[1-2][3-4][5-6]
[7-8][9-10][11-12]
[13-14]
[15]
質問と回答
[1-2][3-4][5-6]
[7-8][9-10][11-12]
[13-14]
[15]
質問と回答
[1-2][3-4][5-6]
[7-8][9-10][11-12]
[13-14]
[15]
Q&A
[1-2] [3-4] [5-6]
[7-8] [9-10] [11-12]
[13-14]
質問と回答
[1-2] [3-4] [5-6]
[7-8] [9-10] [11-12]
[13-14]
質問と回答
[1-2] [3-4] [5-6]
[7-8] [9-10] [11-12]
[13-14]